
коричневый и зелено-коричневый подходят в разъём подушки как положено.

Piligrim писал(а):Нет.
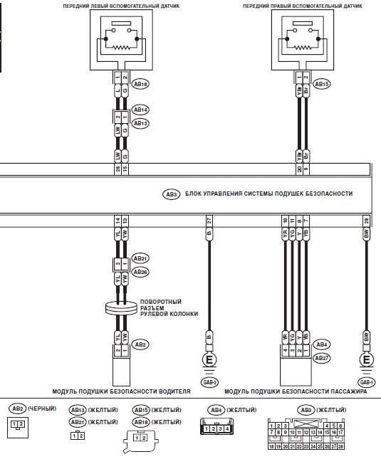
Boroda писал(а):Это не просто одна подушка,это модуль в котором есть подушка и датчик.Возможно ранее авто принимала удар на себя,при этом подушка не сработала,но датчик мог давать ошибку.Поставив сопротивление решили избавиться от горящей лампы SRS.По хорошему модуль необходимо заменить вместе с косой к нему идущей!
Piligrim писал(а):Нет.
Просто "подушка двухдиапазонная"
И один пиропатрон зашунтирован. ИМХО тот что большего объема.
Сейчас этот форум просматривают: нет зарегистрированных пользователей и 2 гостя