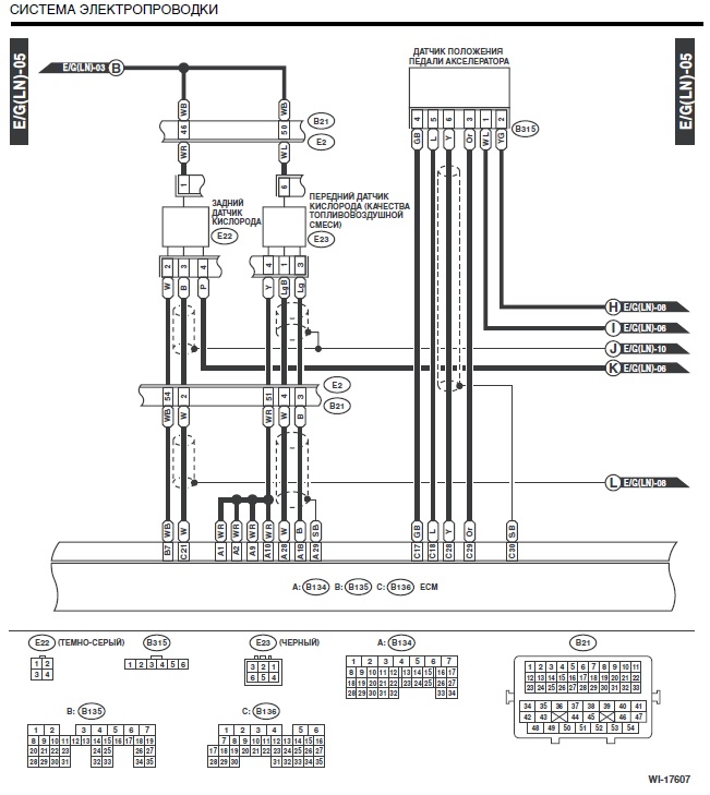
Когда снимали мотор с g12 1.5 сорвали с проводов фишку лямбды,просьба-может есть у кого фото или же знает как по цветам они расположены
и еще вопрос...нужно ли настраивать газораспределение или электромагнитный клапан настройки сам все сделает при пуске?
всем заранее спасибо

